真题
真题题库
真题组卷
真题错题本
AI 练习
AI 变式出题
AI 题库组卷
AI 题库
我的 AI 试卷
AI 错题本
资源中心
VIP
登录
注册
题库
浏览全部考研真题,按条件筛选
专业课
全部专业课
信号与系统
计算机网络
年份
学校
全部学校
新疆大学
题型
全部题型
选择
填空
判断
简答
计算
画图
难度
全部难度
易
中
难
搜索
重置
共 399 道题目,第 27/80 页
信号与系统
2017
新疆大学
选择
易
正交完备
查看答案
查看解析
讨论
信号与系统
2017
新疆大学
选择
易
正交完备
查看答案
查看解析
讨论
信号与系统
2017
新疆大学
简答
中
综合
查看答案
查看解析
讨论
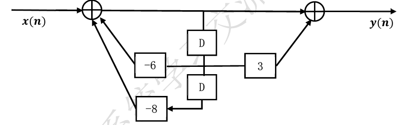
信号与系统
2017
新疆大学
计算
易
周期信号
查看答案
查看解析
讨论
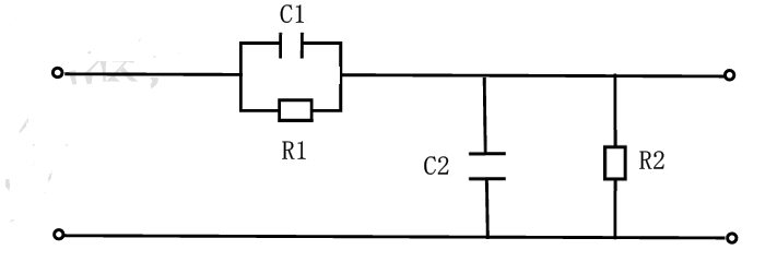
信号与系统
2017
新疆大学
计算
易
卷积计算
查看答案
查看解析
讨论
25
26
27
28
29